免费咨询热线:+86-152-8433-0477

notice 站内公告

高职单招

联系我们contact

官方网址:http://www.zxjkedu.cn
企鹅:1652368686
信箱:itjy231@126.com
电话:15284330477(同微)

单招考试大纲Examination Syllabus当前位置:首页 > 高职单招 > 单招考试大纲

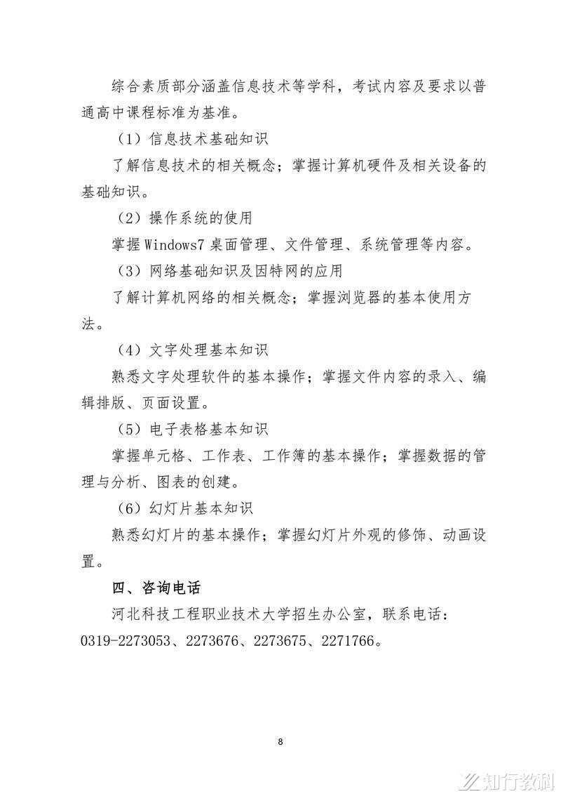
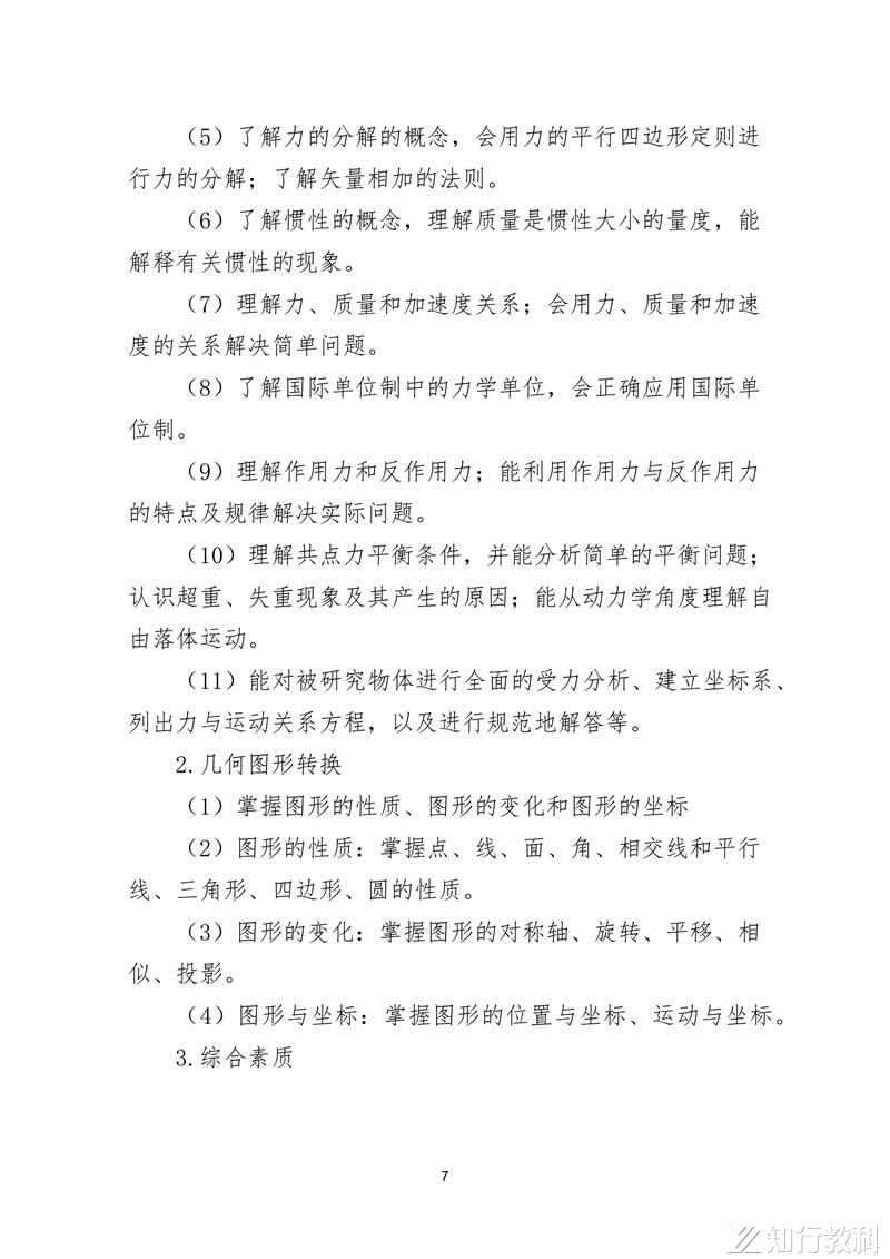
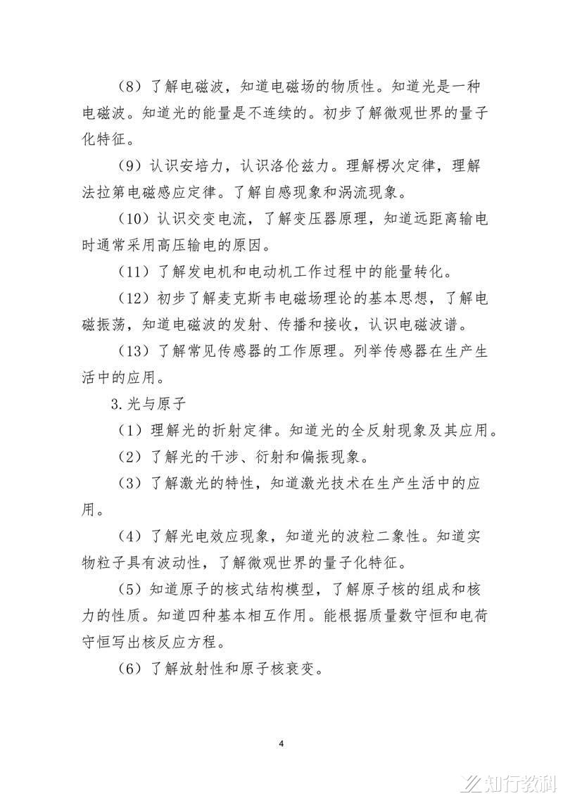
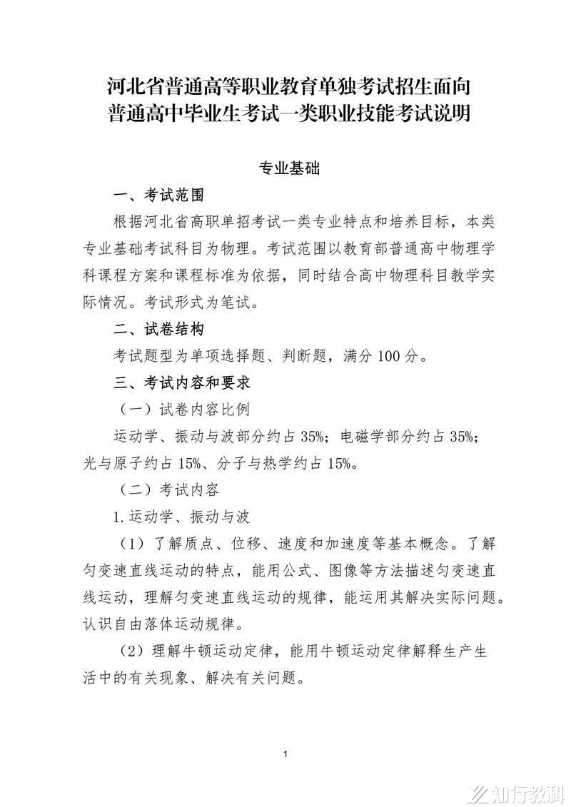
2026年河北省高职单招考试一类职业技能考试大纲(面向普高生) 来源:河北教育考试院    添加时间:2026-01-28    浏览:52

展开
  • QQ咨询

  • 在线客服
  • 在线客服
  • 在线客服